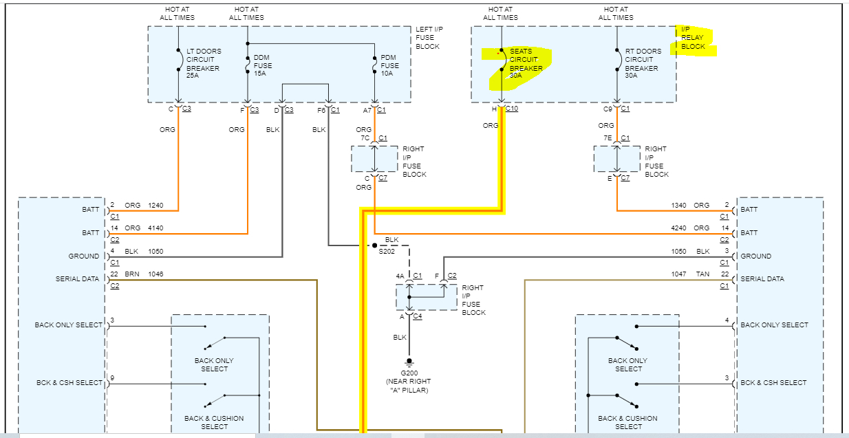
Fuse Location For Heated Seats Chevy Silverado Elcho Table

2014 Silverado Heated Seats Not Working. Heated seats no longer working when remote starting Chevy Colorado Cooled seats working but heated seats don't 2014 1500 Silverado It has the heated + cooled seats, and while the buttons works (e.g

Chevy Silverado 2014 Seat Heater Elements
Chevy Silverado 2014 Seat Heater Elements from manualdatarowdedow.z19.web.core.windows.net

I just bought the truck about a month ago and noticed the heated seats are not working at all If both stopped working at the same time, that is often a module issue and a new one requires programming

Chevy Silverado 2014 Seat Heater Elements

The lights on the dash will stay on but do nothing. There are many reports on GM-Trucks.com about failed heat on those seats. That being said, GM had a lot of problems with those seats and many do fail

Air Conditioned Seats not Working? How to Diagnose Air Conditioned. The cooling part is working great however both of the seats will not heat up It has the heated + cooled seats, and while the buttons works (e.g

Chevy Silverado 2014 Seat Heater Elements. I took my '15 into the dealer at 5k miles because the heater wasn't working on my heated/cooled seat on the driver's side Back elements or the bottom elements, the cooling function does however work well